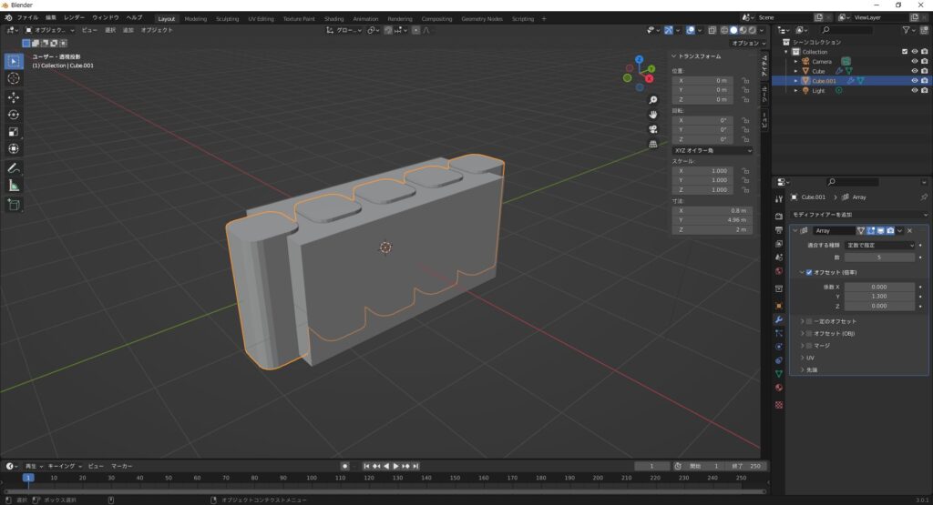
ブーリアンの差分でくりぬき
「モディファイア―」→「ブーリアン」:「差分」のくりぬきを学習。


なんかイラレに似てるな~って思った。
「モディファイアー」ってすごいメニュー数。
それぞれが何をやる機能なんだろう?
数が多いからそれぞれを解説してくれる、逆引き大辞典みたいなのが欲しいと思った。
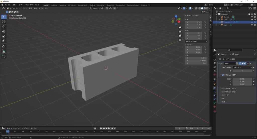
「モディファイア―」→「ブーリアン」:「差分」のくりぬきを学習。


なんかイラレに似てるな~って思った。
「モディファイアー」ってすごいメニュー数。
それぞれが何をやる機能なんだろう?
数が多いからそれぞれを解説してくれる、逆引き大辞典みたいなのが欲しいと思った。